鸣潮1.2版本更新什么
2024年08月14日 20:38:36 来源:本站
鸣潮1.2版本更新什么?鸣潮的新版本即将上线,这一次的更新也给我们带来了很多的东西,很多小伙伴们想知道1.2版本更新了些什么东西,今天小编就来告诉大家,有兴趣的玩家们千万不要错过了。
鸣潮1.2版本更新一、全新的主题
1.2版本带来全新的主题限时活动月华如愿追月节的主题活动。
二、全新的角色
这一版本带来了两个新角色:折枝和相里要,折枝如上半卡池,相里要完成追月节的活动就可以免费获得。
三、全新的武器
这一次带来了两个全新的武器:琼枝冰绡和诸方玄枢这两个武器。
四、全新任务
还有全新的任务等着大家,折枝伴星任务自问丹青。
五、全新系统
全新的系统这一次也来了,海歌重奏回归系统,完成签到或者任务都可以获得对应的奖励。
六、全新声骸
全新异相声骸异相无妄者,需要参加活动深坠异想奇境全新内容共赴梦宴才可以获取。
七、新的活动
全新的活动,七日签到活动,只要在活动期间完成签到就可以领取奖励,还有三个其他的任务,完成任务都会获得对应的奖励。
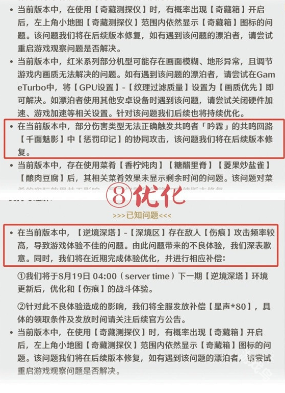
八、优化
游戏也针对版本做了很多的优化,让玩家们有更好的游戏体验。
免责声明:本站所有文章和图片均来自用户分享和网络收集,仅供学习与参考,如果损害了您的权利,请联系删除处理。







