2025四川八省联考全科答案汇总(四川新高考适应性考试)
2025年01月11日 19:04:45 来源:本站
2025年,四川省迎来了新高考的第一年。为了更好地适应这一变革,让考生提前感受高考氛围,四川省与河南、陕西、山西、内蒙古、云南、宁夏、青海七省共同参与了八省联考。以下是本次八省联考的全科真题及答案解析,希望能帮助考生更好地了解新高考的模式和要求。

一、八省联考概况
(一)背景
本次八省联考是四川省首次参加,主要目的是模拟新高考流程,帮助考生熟悉考试、志愿填报和高校录取流程,发现并评估实施过程中可能存在的问题和风险,为新高考综合改革的平稳实施奠定基础。
(二)目的
1.提前预演新高考各环节,使考生、高校和教育部门更好地适应新变化。
2.通过模拟考试,帮助考生找出自身不足,提高复习效率。
3.了解新高考志愿填报与投档规则,为未来的志愿填报做好准备。
(三)试卷结构
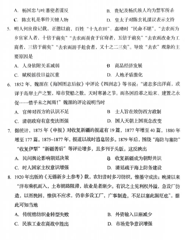
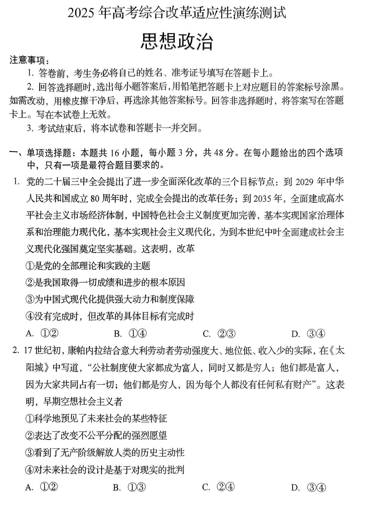
考试科目:语文、数学、英语、物理、历史、化学、生物、地理、政治(根据考生选考科目有所不同)。
试题类型:选择题、非选择题(包括填空题、解答题等)。
赋分机制:新高考采用赋分制,各科成绩将按一定规则进行转换和赋分。
(四)考试安排

二、2025四川新高考适应性考试全科答案
(一)语文



(二)数学


















(三)英语













(四)选考科目






























免责声明:本站所有文章和图片均来自用户分享和网络收集,仅供学习与参考,如果损害了您的权利,请联系删除处理。




